北极星大气网讯:2020年中国循环经济协会科学技术奖终评工作已结束,根据《中国循环经济协会科学技术奖章程》的有关规定,现将终评结果在协会网站()予以公示。

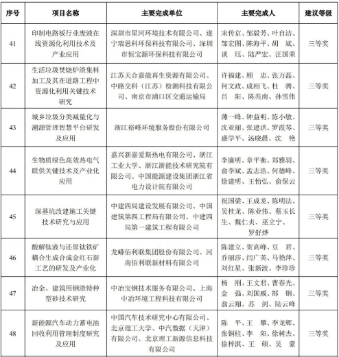
新利官方网站“工业烟气治理废弃资源循环利用技术及其配套装备开发”项目获得三等奖。
企业科技创新必将在巩固核心竞争力、助力新新利开拓方面发挥越来越重要的作用,元琛科技将持续坚持新发展理念,用创新理念引领发展,用先进方式提质增效,不断向科学技术广度和深度进军,推动循环经济高质量发展。
来源:元琛环保科技 官网:/ 点击:1517次发布时间:2022-03-02 17:54:40
北极星大气网讯:2020年中国循环经济协会科学技术奖终评工作已结束,根据《中国循环经济协会科学技术奖章程》的有关规定,现将终评结果在协会网站()予以公示。

新利官方网站“工业烟气治理废弃资源循环利用技术及其配套装备开发”项目获得三等奖。
企业科技创新必将在巩固核心竞争力、助力新新利开拓方面发挥越来越重要的作用,元琛科技将持续坚持新发展理念,用创新理念引领发展,用先进方式提质增效,不断向科学技术广度和深度进军,推动循环经济高质量发展。